
本文自南都 申请股票配资
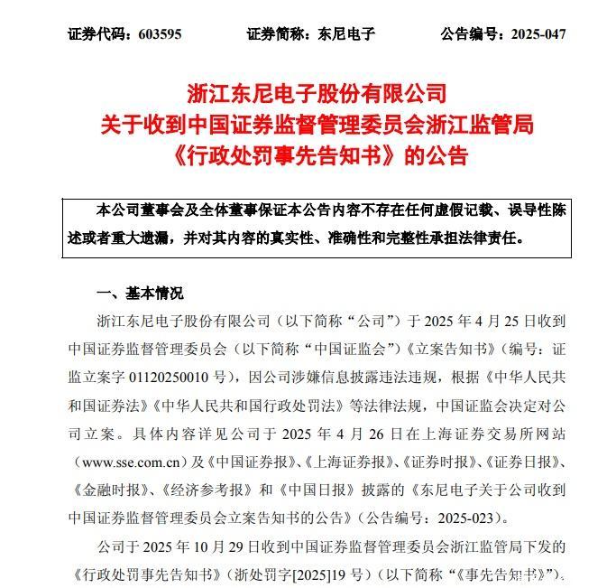
10月30日,东尼电子(ST东尼,603595.SH)公告称,公司于2025年10月29日收到中国证券监督管理委员会浙江证监局下发的《行政处罚事先告知书》(以下简称“《告知书》”)。
根据《告知书》,东尼电子涉嫌违法,包括重大合同进展披露不及时以及2022年年报、2023年半年度报告存在虚假记载两个事项。
根据相关规定,公司股票被实施其他风险警示,A股股票简称变更为“ST东尼”。
根据《告知书》,除公司股票将被“ST”外,东尼电子拟被罚款700万元,6名时任高管拟合计被罚款870万元。其中,
时任董事长沈新芳被给予警告并罚款350万元;时任总经理沈晓宇被给予警告并罚款170万元;时任财务总监杨云被给予警告并罚款100万元;时任财务总监钟伟琴被给予警告并罚款100万元;时任董事会秘书翁鑫怡被给予警告并罚款90万元;时任副总经理、董事会秘书罗斌斌被给予警告并罚款60万元;
据公司官网,浙江东尼电子股份有限公司始创于2008年,2017年在上交所主板上市,专注于超微细合金线材、金属基复合材料及其它新材料的应用研发、生产与销售。公司生产的产品主要应用于消费电子、医疗、太阳能光伏、新能源汽车、半导体新材料五大领域。
重大合同进展披露不及时
记者注意到,东尼电子上述案件还要从半年前说起。
今年4月25日,公司收到中国证监会的《立案告知书》,因公司涉嫌信披违法违规,根据相关法律法规,中国证监会决定对公司立案。
根据最新披露的《告知书》,东尼电子涉嫌的第一项违法事项是重大合同进展披露不及时。
具体来看,2023年初,东尼电子控股子公司东尼半导体与广东天域签订《采购合同》,约定东尼半导体于2023年5—12月期间按月向广东天域交付13.5万片6英寸碳化硅衬底,合同金额6.75亿元,占公司最近一期经审计主营业务收入的51.84%。然而,合同履行期间,双方的每月实际交付数量均未达到合同约定交付计划数量。
截至2023年10月末,东尼半导体仅完成前述合同交付进度的6.74%,已可以预见合同约定的交付计划无法按期完成。公司未及时披露重大合同无法按期完成的事项,迟至2024年1月6日才披露该事项。
一年半累计虚增利润总额超1亿元
东尼电子涉嫌的第二项违法事实是2022年年度报告、2023年半年度报告存在虚假记载,该事项也与前述事项涉及的两家公司有关。
《告知书》显示,2022年至2023年期间,东尼半导体在履行与广东天域签订的相关合同过程中,东尼电子通过将应确认为研发费用的不良晶体确认为存货(少确认研发费用)、未将关联方代垫资金采购的原材料入账(少确认研发费用和营业成本)和未充分计提存货跌价准备(少确认资产减值损失跌价准备)三种方式,虚增了2022年年报和2023年半年报利润总额。
具体来看,公司2022年年报、2023年半年报利润总额分别虚增3877.59万元、7227.79万元(总计约1.11亿元),分别占当期披露金额绝对值的38.63%、70.95%。2024年4月,公司披露《关于前期会计差错更正的公告》《关于前期会计差错更正的补充公告》,对前述事项进行追溯调整。
浙江证监局认为,东尼电子上述两项违法行为,均涉嫌违反证券法等相关规定,构成证券法相关条款所述行为。
6名时任高管拟被罚款,总计870万元
《告知书》称,东尼电子时任董事长沈新芳、时任总经理沈晓宇、时任财务总监杨云和钟伟琴、时任董秘翁鑫怡和时任副总经理、董秘罗斌斌均是事项一和/或事项二的直接责任人员。
根据当事人违法行为的事实、性质、情节与社会危害程度,浙江证监局拟决定对东尼电子给予警告,并处以700万元罚款;对
时任董事长沈新芳被给予警告并罚款350万元;
时任总经理沈晓宇被给予警告并罚款170万元;
时任财务总监杨云被给予警告并罚款100万元;
时任财务总监钟伟琴被给予警告并罚款100万元;
时任董事会秘书翁鑫怡被给予警告并罚款90万元;
时任副总经理、董事会秘书罗斌斌被给予警告并罚款60万元;
合计来看,浙江证监局拟对东尼电子以及时任公司直接责任人员合计罚款1570万元。
公开消息显示,沈新芳,1957年8月出生,中国国籍,无境外居留权,大专学历。2015年9月至2024年9月任公司董事长。
东尼电子2024年年报显示,沈新芳年薪为69.33万元。
沈新芳。图据中国证券网
公开消息显示,沈晓宇,1982年1月出生,中国国籍,大专学历,毕业于东北财经大学国际经济与贸易专业。
2006年5月至2013年12月任东尼服饰董事长;2008年1月至2015年8月任浙江东尼电子股份有限公司董事长、执行董事兼经理;2015年9月至2024年8月任浙江东尼电子股份有限公司董事、总经理及法定代表人;2024年9月起任浙江东尼电子股份有限公司董事长。
东尼电子2024年年报显示,沈晓宇年薪为69.33万元。
沈晓宇。图据东尼电子官网
公开消息显示,杨云,1980年2月出生,女,中国国籍,无境外永久居留权,本科毕业于安徽财经大学。2023年4月至2024年9月任公司财务负责人。东尼电子2024年年报显示,杨云年薪为44.88万元。
公开消息显示,钟伟琴,曾任浙江东尼电子股份有限公司财务负责人。2023年4月,因工作调整辞去该职务,仍保留公司其他职位。2024年7月,因公司存在成本入账不完整、研发费用核算不准确及未按规定披露关联交易等问题,被浙江证监局采取出具警示函的监督管理措施并记入证券期货市场诚信档案。
钟伟琴。图据中国证券网
公开消息显示,翁鑫怡,1995年12月出生,中国国籍,无境外永久居留权,毕业于中国台湾东海大学,研究生学历。2022年11月至今任湖州东尼新能源有限公司董事,2020年9月至今历任浙江东尼电子股份有限公司总经办助理、董事会秘书。
东尼电子2024年年报显示,翁鑫怡年薪为46.07万元。
翁鑫怡。图据东尼电子官网
据东尼电子官网,罗斌斌,曾任公司董事会秘书,目前为公司董事长特助。
罗斌斌。图据东尼电子官网
股票市场上,东尼电子已经连续4个交易日跌停,截至11月5日收盘每股报18.58元,总市值43亿元。
截至11月6日收盘,东尼电子报每股18.78元,涨1.08%,总市值43.65亿元。
南方都市报报道申请股票配资,另据每日经济新闻
银河配资提示:文章来自网络,不代表本站观点。